

在集会发布35份溢价风险教唆、24份停牌公告、以及2次下调申购额度后,国投瑞银白银LOF最终遴荐全面暂停申购。
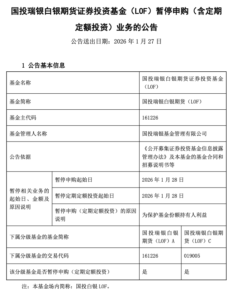
1月27日,国投瑞银白银LOF(下称“白银LOF”)公告称,为保护基金份额执有东谈主利益,将于1月28日起暂停申购(含如期定额投资)业务。
此前,该基金已简易收紧申购通谈:其C类份额早在2025年12月29日就已暂停申购,而A类份额的申购上限也已收紧至单日100元。这次全面“关门”,意味着不论是A类照旧C类份额,投资者王人将无法向该基金追加新的资金插足。
同日,白银LOF还发布溢价风险教唆及停复牌公告。公告本色线路,将于2026年1月27日开市起至当日10时30分停牌,自2026年1月27日10时30分复牌。
据统计,自2025年12月以来,该基金已累计发布溢价风险教唆35次、停牌公告24次,并3次迤逦申购额度。

对此,有业内东谈主士分析称,国内个东谈主投资者径直参与白银投资的路线较少,当作公募基金市集独逐一只主要投资于白银期货的基金,白银LOF成为进犯的转折投资器用,资金执续涌入推高了运作复杂性。
Wind数据线路,末端2025年12月末,白银LOF A份额已飙升至189.44亿元,相较于2025年三季度末增幅达185%。末端1月26日收盘,国投白银LOF的二级市集报4.183元,基金净值为2.9694,溢价率超40%。
国投瑞银基金称,亚搏(中国)app即使基金净值自己并未下落,投资者在高溢价时买入的份额仍可能因“溢价收窄”以致转为“折价”而产生赔本——溢价越高,回撤风险越大。

另一方面,也有业内东谈主士指出,该基金主要投资于上交所的白银期货合约。刻下来往所为适度市集风险,对期货合约开仓数目实践端正,导致基金在靠近申购时难以同步新增对应多头仓位。
1月26日晚间,上海期货来往所发布见告,迤逦白银、锡期货量度合约来往名额。这已是昨年12月以来,上期所集会第四次收紧白银期货来往名额。市集东谈主士分析,上期所近日屡次对量度品种经受风控步履,并实时发布监管公告,明确向市集传递了严厉打击违法行为、赞誉来往顺次的气派和决心。近期贵金属和有色金属市集厚谊较强,滚球app中国官方网站残酷广泛市集参与者退避风险、感性来往。
“若在此时放开申购,新进资金将无法按基金契约商定足额确立白银期货,只可转向债券等低收益钞票。”公募里面东谈主士合计,这不仅会稀释基金的合座收益,导致净值无法精致追踪白银价钱走势,产生追踪罪戾,也将径直损伤原有执有东谈主的利益。
Wind数据线路,当地时代1月26日,黄金与白银价钱在创下历史新高后遇到彰着回调。现货白银盘中一度波及每盎司117.74好意思元的历史高点,涨幅迫临14%,但随后显赫回落,日内涨幅不及1%。现货黄金通常波动剧烈,在盘中最高冲突5110好意思元/盎司关隘后,又一度向下落破5000好意思元/盎司关隘。
北京时代1月27日亚市早盘,现货黄金交投于5032好意思元/盎司近邻,现货白银交投于107好意思元/盎司近邻。末端发稿,COMEX白银期货报107.29好意思元/盎司,跌超7%。

关于白银后市,多家机构指出其涨势由多身分共同鼓吹,但也教唆短期回调风险正在积攒。
耿介证券研报暗示,白银相较黄金波动性更强、商品属性更隆起;而工业属性组成了白银永久刚性需求的根底。从白银供需结构分析,白银供给相对见地,连年来需求不断高潮。供给方面,矿山银是白银的主要供给,但产量呈下降趋势;而再生银则逐步成为白银供给的第二大开始。需求方面,当今工业需求依然占白银需求主导地位,其中绿色经济鼓吹工业需求增长;投资需求方面,白银投资以什物投资为主,金融投资呈现波动剧烈。
瞻望将来,耿介证券合计白银的回调风险大于黄金,永久看好,但短期波动幅度需要点警惕。其中,工业需求永久刚性增长为白银价钱提供中枢撑执,短期受技能与产能波动存在变量;投资需求中期仍有增量空间,短期易受市集厚谊与计策调控扰动。
光大期货指出滚球app(中国),概括来看,白银在宏不雅避险与好意思元信用疑虑的撑执下趋势依然苍劲,但执仓结构与极点比价蓄意均发出剧烈触动的警示,后市行情或将进入高波动、高不合的阶段。
金佰利app官网下载入口